未知作者:admin
发布时间:2020-05-19 17:11

5月18日,自然资源部发布《关于加快宅基地和集体建设用地使用权确权登记工作的通知》,《通知》指出,2020年底基本完成宅基地和集体建设用地使用权确权登记工作,那么,2020年农村宅基地确权新规是怎样的?哪些情况不能确权呢?
一、2020年农村宅基地确权新规


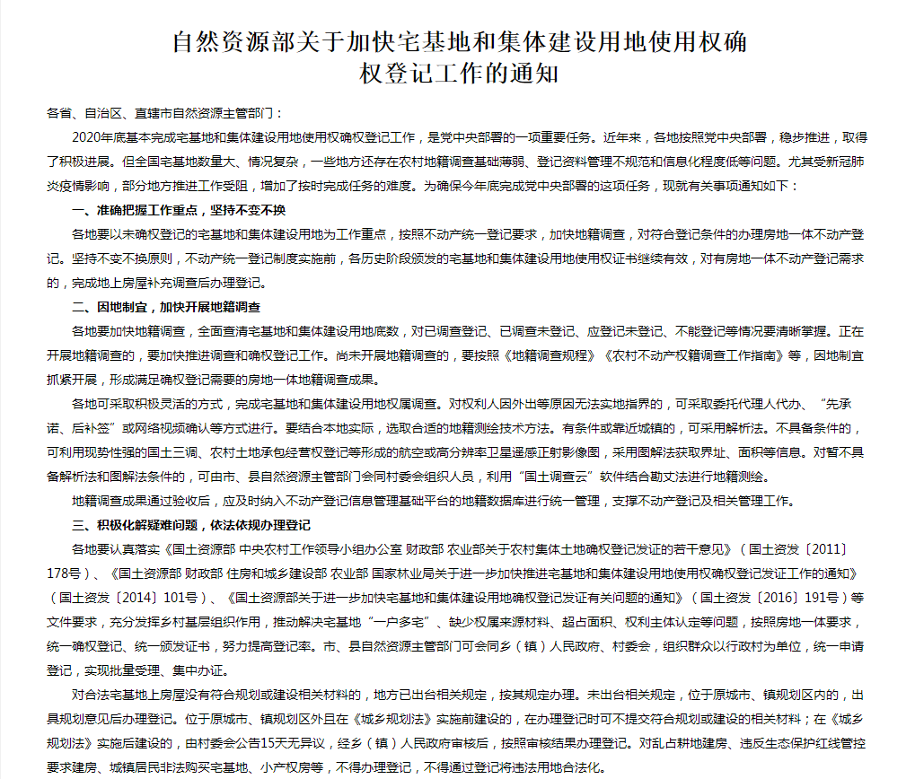
《通知》要求,各地要以未确权登记的宅基地和集体建设用地为工作重点,按照不动产统一登记要求,加快地籍调查,对符合登记条件的办理房地一体不动产登记。坚持不变不换原则,不动产统一登记制度实施前,各历史阶段颁发的宅基地和集体建设用地使用权证书继续有效,对有房地一体不动产登记需求的,完成地上房屋补充调查后办理登记。
《通知》明确,各地要全面查清宅基地和集体建设用地底数,对已调查登记、已调查未登记、应登记未登记、不能登记等情况要清晰掌握。正在开展地籍调查的,要加快推进调查和确权登记工作。尚未开展地籍调查的,要按照《地籍调查规程》《农村不动产权籍调查工作指南》等,因地制宜抓紧开展,形成满足确权登记需要的房地一体地籍调查成果。各地可采取积极灵活的方式,完成宅基地和集体建设用地权属调查。对权利人因外出等原因无法实地指界的,可采取委托代理人代办、“先承诺、后补签”或网络视频确认等方式进行。结合本地实际,选取解析法、图解法或利用“国土调查云”软件结合勘丈法进行地籍测绘。地籍调查成果通过验收后,应及时纳入不动产登记信息管理基础平台的地籍数据库进行统一管理,支撑不动产登记及相关管理工作。
《通知》强调,各地要认真落实有关宅基地和集体建设用地确权登记系列文件要求,充分发挥乡村基层组织作用,推动解决宅基地“一户多宅”、缺少权属来源材料、超占面积、权利主体认定等问题,按照房地一体要求,统一确权登记、统一颁发证书,努力提高登记率。市、县自然资源主管部门可会同乡(镇)人民政府、村委会,组织群众以行政村为单位,统一申请登记,实现批量受理、集中办证。同时,坚持依法依规办理登记。对乱占耕地建房,违反生态保护红线管控要求建房、城镇居民非法购买宅基地、小产权房等,不得办理登记,不得通过登记将违法用地合法化。
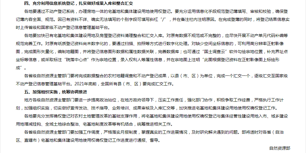
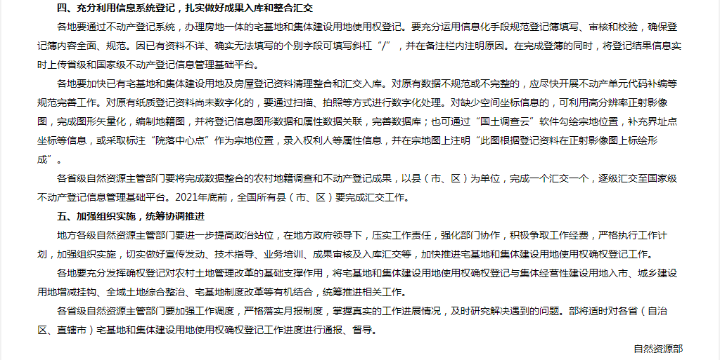
《通知》还强调,各地要通过不动产登记系统,办理房地一体的宅基地和集体建设用地使用权登记。在完成登簿的同时,将登记结果信息实时上传省级和国家级不动产登记信息管理基础平台。同时,加快已有宅基地和集体建设用地及房屋登记资料清理整合和汇交入库。通过扫描、拍照等方式将纸质登记资料数字化,开展不动产单元代码补编等数据规范完善工作。对缺少空间坐标信息的,可利用正射影像图完成图形矢量化,也可用“国土调查云”勾绘宗地位置或标注“院落中心点”作为宗地位置。各省级自然资源主管部门要将完成数据整合的农村地籍调查和不动产登记成果,以县(市、区)为单位,完成一个汇交一个,逐级汇交至国家级不动产登记信息管理基础平台。2021年底前,全国所有县(市、区)要完成汇交工作。
《通知》同时要求,各地自然资源主管部门要进一步提高政治站位,在地方政府领导下,压实工作责任,强化部门协作,积极争取工作经费,严格执行工作计划,加快推进宅基地和集体建设用地使用权确权登记。要充分发挥确权登记对农村土地管理改革的基础支撑作用,将宅基地和集体建设用地使用权确权登记与集体经营性建设用地入市、城乡建设用地增减挂钩、全域土地综合整治、宅基地制度改革等有机结合,统筹推进相关工作。
聚焦
热点

❒ 土地确权 5月18日,自然资源部发布《关于加快宅基地和集体建设用地使用权确权登记工作的通知》,《通知》指出,2020年底基本完成宅基地和集体建设用地使用权确权登记工作,那么,2020年农村宅基地确权新规是怎样的?哪些情况不能确权呢?
2020年农村宅基地确权新规


《通知》要求,各地要以未确权登记的宅基地和集体建设用地为工作重点,按照不动产统一登记要求,加快地籍调查,对符合登记条件的办理房地一体不动产登记。坚持不变不换原则,不动产统一登记制度实施前,各历史阶段颁发的宅基地和集体建设用地使用权证书继续有效,对有房地一体不动产登记需求的,完成地上房屋补充调查后办理登记。
《通知》明确,各地要全面查清宅基地和集体建设用地底数,对已调查登记、已调查未登记、应登记未登记、不能登记等情况要清晰掌握。正在开展地籍调查的,要加快推进调查和确权登记工作。尚未开展地籍调查的,要按照《地籍调查规程》《农村不动产权籍调查工作指南》等,因地制宜抓紧开展,形成满足确权登记需要的房地一体地籍调查成果。各地可采取积极灵活的方式,完成宅基地和集体建设用地权属调查。对权利人因外出等原因无法实地指界的,可采取委托代理人代办、“先承诺、后补签”或网络视频确认等方式进行。结合本地实际,选取解析法、图解法或利用“国土调查云”软件结合勘丈法进行地籍测绘。地籍调查成果通过验收后,应及时纳入不动产登记信息管理基础平台的地籍数据库进行统一管理,支撑不动产登记及相关管理工作。
《通知》强调,各地要认真落实有关宅基地和集体建设用地确权登记系列文件要求,充分发挥乡村基层组织作用,推动解决宅基地“一户多宅”、缺少权属来源材料、超占面积、权利主体认定等问题,按照房地一体要求,统一确权登记、统一颁发证书,努力提高登记率。市、县自然资源主管部门可会同乡(镇)人民政府、村委会,组织群众以行政村为单位,统一申请登记,实现批量受理、集中办证。同时,坚持依法依规办理登记。对乱占耕地建房,违反生态保护红线管控要求建房、城镇居民非法购买宅基地、小产权房等,不得办理登记,不得通过登记将违法用地合法化。
《通知》还强调,各地要通过不动产登记系统,办理房地一体的宅基地和集体建设用地使用权登记。在完成登簿的同时,将登记结果信息实时上传省级和国家级不动产登记信息管理基础平台。同时,加快已有宅基地和集体建设用地及房屋登记资料清理整合和汇交入库。通过扫描、拍照等方式将纸质登记资料数字化,开展不动产单元代码补编等数据规范完善工作。对缺少空间坐标信息的,可利用正射影像图完成图形矢量化,也可用“国土调查云”勾绘宗地位置或标注“院落中心点”作为宗地位置。各省级自然资源主管部门要将完成数据整合的农村地籍调查和不动产登记成果,以县(市、区)为单位,完成一个汇交一个,逐级汇交至国家级不动产登记信息管理基础平台。2021年底前,全国所有县(市、区)要完成汇交工作。
《通知》同时要求,各地自然资源主管部门要进一步提高政治站位,在地方政府领导下,压实工作责任,强化部门协作,积极争取工作经费,严格执行工作计划,加快推进宅基地和集体建设用地使用权确权登记。要充分发挥确权登记对农村土地管理改革的基础支撑作用,将宅基地和集体建设用地使用权确权登记与集体经营性建设用地入市、城乡建设用地增减挂钩、全域土地综合整治、宅基地制度改革等有机结合,统筹推进相关工作。